4月17日,GDI大学排行榜(2024)对外发布。在2024年GDI中国大学800强(主榜)中,武昌理工学院位居479名,再次进入全国500强,超过全国112所公办本科院校。在民办高校(含职业技术大学和独立学院)排名中,武昌理工学院位居全国第10名,湖北省第1名。

学校供图
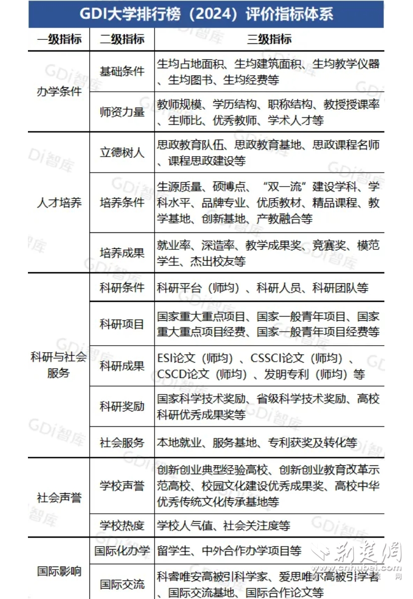
一直以来,GDI(Global University Rankings)大学排行榜用来反映中国高等教育的发展趋势和格局变化。该榜单对全国1256所本科院校进行了全面评估,通过细致的指标体系,深入剖析了各大学在办学条件、人才培养、科研与社会服务、社会声誉以及国际影响等方面的表现。
学校供图
GDI大学排行榜(2024)创新数据运用方法,力求评价更趋精准。该排行榜设办学条件、人才培养、科研与社会服务、社会声誉和国际影响等5个一级指标,下设师资力量、培养条件、培养成果、科研项目、社会服务和学校声誉等14个二级指标以及150多项细分指标,在综合评价中突出人才培养的核心地位,以求更加全面、客观、科学地评价大学的发展现状。
学校供图
武昌理工学院是全国办学最早的民办大学之一,曾在“中国大学本科教育最具公信力排行榜”中位居全国本科高校第144位,全国仅两所民办高校上榜。在2023年和2024年ABC中国民办大学排名中,位居全国第二名。在2023软科中国民办高校排名中位居全国10强。此次在GDI大学排行榜(2024)中,位居全国479名,民办大学全国十强,湖北民办大学榜首。




















































